最新活动:电脑PC端+手机端+微网站+自适应网站高端定制5888元起价!!!
当前位置:主页 > 网站建设 > 淘宝新增未成年人保护、欺诈招工禁售规则,搭建

淘宝新增未成年人保护、欺诈招工禁售规则,搭建

时间:2023-08-12 12:08:12 阅读: 文章分类: 网站建设 作者: 网站编辑员

导读:搭建网站搭建网站日前,淘宝网宣布拟新增危害未成年人身心健康商品或信息类禁售规则,并修订涉警、涉毒、涉欺诈、涉网络游戏类禁售规则,并将于 2021 年 12 月 30 日正式生效网站的搭建网站服务器搭建。 织梦模板下载

网站的搭建网站服务器搭建日前,淘宝网宣布拟新增危害未成年人身心健织梦模板康商品或信息类禁售规则,并修订涉警、涉毒、涉欺诈、涉网络游戏类禁售规则,并将于 2021 年 12 月 30 日正式生效。

据需,此次规则主要变更点包括:

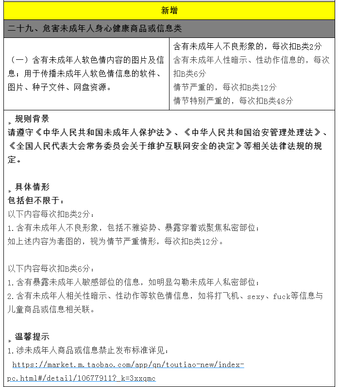
1.新增危害未成年人身心健康商品或信息类规则,禁止发布儿童软色情、不良信息等相关商品与信息;

其中,含有未成年人软色情内容的图片及信息;用于传播未成年人软色情信息的软件、图片、种子文件、网盘资源等将根据严重程度扣除分数。比如含有未成年人不良形象,包括不雅姿势、暴露穿着或聚焦私密部位;如上述内容为套图的,视为情节严重情形,每次扣B类 12 分。

淘宝新增未成年人保护、欺诈招工禁售规则.png

2.新增或修订涉毒文化、警用软件、欺诈招工、网络游戏禁售规则。

其中,新增对含有宣扬涉毒文化的信息每次扣A类 2 分。具体情形包括含有宣扬毒品亚文化等涉毒信息的商品及服务,如大麻文化衫等;使用毒品名称的同音字、异形字等擦边球宣传商品,如使用樱粟、云栗壳描述调味类商品。

另外禁止具有欺诈风险的商品及服务新增,在家兼职、手工活兼职、打字员、异地客服兼职、夜总会兼职等招工信息,会有未按承诺履约、售后dede模板下载维权无保障、引导其他交易的风险,请勿发布。

淘宝新增未成年人保护、欺诈招工禁售规则.png相关网站的搭建网站服务器搭建。

关键词标签: 搭建网站 淘宝 未成年人

声明: 本文由我的SEOUC技术文章主页发布于:2023-08-12 ,文章淘宝新增未成年人保护、欺诈招工禁售规则,搭建主要讲述淘宝,未成年人,搭建网站网站建设源码以及服务器配置搭建相关技术文章。转载请保留链接: /article/web_38998.html

我的IDC 企业建站吧
企业建站吧专业网站建设,SEO,微信小程序开发,APP开发等业务!

最新热门源码技术文章